教育部等五部门关于印发《职业学校办学条件达标工程实施方案》的通知
教育部等五部门关于印发《职业学校办学条件达标工程实施方案》的通知
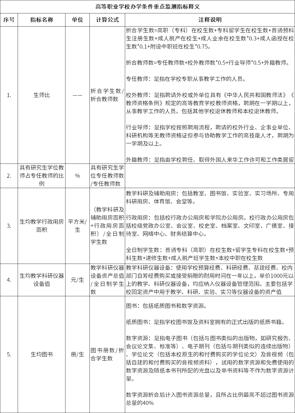
教职成〔2022〕5号 各省、自治区、直辖市教育厅(教委)、发展改革委、财政厅(局)、人力资源社会保障厅(局)、住房和城乡建设厅(委、管委、局),新疆生产建设兵团教育局、发展改革委、财政局、人力资源社会保障局、住房和城乡建设局: 现将《职业学校办学条件达标工程实施方案》印发给你们,请结合实际认真贯彻执行。 教育部 国家发展改革委 财政部 人力资源社会保障部 住房和城乡建设部 2022年11月2日 职业学校办学条件达标工程实施方案 为贯彻落实全国职业教育大会精神和2022年《政府工作报告》,进一步优化职业教育布局结构,全面改善职业学校(含技工学校,下同)办学条件,提高办学质量、提升办学形象,制定本方案。 一、总体要求 (一)指导思想 坚持以习近平新时代中国特色社会主义思想为指导,全面贯彻落实党的二十大精神,全面贯彻党的教育方针,落实立德树人根本任务,科学规划职业学校布局,夯实各级各类办学主体责任,不断加大制度创新、政策供给,持续加强学校基础能力建设、提升学校办学水平、激发学校办学活力,不断优化职业教育类型定位,切实增强职业教育适应性,办好人民满意的职业教育。 (二)基本原则 中央支持,地方为主。中央、地方、学校三级联动,加强指导督导和过程监测,压实省级统筹和学校举办者主体责任,强化协调配合,提升工作效率,保质保量落实目标任务。 规划先行,分类推进。统筹考虑教育发展趋势和人口规模,实事求是制定工作方案,健全标准体系,坚持高质量发展,分类实施、分步推进,强化激励考核机制。 优化存量,做优增量。推进区域职业教育资源整合、优化布局、共建共享,盘活资源,落实新增教育资源向职业教育倾斜政策,整体提高办学实力和水平。 固基提质,重点突破。以服务教学为中心,硬件建设与内涵建设并重,聚焦土地、校舍、教师、设备等关键要素,优先补齐短板,提高资源投入产出效益。 (三)总体目标 通过科学规划、合理调整,持续加大政策供给,使职业学校布局结构进一步优化,办学条件显著提升,师资队伍水平整体提高,职业教育办学质量和吸引力显著增强。各省、自治区、直辖市和新疆生产建设兵团职业学校办学条件重点监测指标全部达标的学校比例,到2023年底达到80%以上,到2025年底达到90%以上。 二、重点任务 (一)整合资源优化布局 各地要统筹区域职业教育资源,结合区域经济社会发展需求,采取合并、集团化办学、终止办学等形式,优化职业学校布局,合理确定招生规模。在教育资源投入中,优先保障职业学校基本办学条件达标工作。对办学质量差、社会不认可、各项指标严重不达标的学校要依法进行合并或终止办学。对拟集团化办学学校,须在校园、校舍、师资、仪器设备等方面开展实质性共建共享,并整体考核办学条件。对拟合并学校,须根据相关规定及时变更备案信息。对拟终止办学的学校,应关闭学籍系统账号,适时撤销组织机构,并做好师生安置。边远脱贫地区要稳定规模,城市中心区要提质扩容,建设好一批符合当地经济社会发展需要的中等职业学校。 (二)加强职业学校基础设施建设 各地要全面核查职业学校基础设施,针对拟保留学校,要分类制定办学条件补齐方案。地方有关部门在制定教育用地规划时向职业教育倾斜,在用地指标达标的前提下大力加强职业学校基础设施建设,简化职业学校新建或改扩建增容建设项目审批程序,支持职业学校快速补齐土地、校舍缺口和解决历史遗留问题。对于中等职业学校的校园占地和校舍建筑,学校独立产权部分应占一定比例,确需租赁的,租赁期限应与学校办学规划相匹配,并以协议或补充协议等方式加以保障,具体要求由各地自行确定。学校举办者要加大投入,加强职业学校基础设施建设,全面消除危房,落实学校校舍、教室和实验(实训)室标准化建设。学校要按照国家、地方相关标准,科学制定和落实学校事业发展规划,确保学校基础设施与办学规模相适应。 (三)优化职业学校师资队伍建设 各地要按照职业学校师资配备标准,用好盘活事业编制资源,优先支持职业教育。在选人用人上进一步扩大职业学校自主权,在教师招聘、教师待遇、职称评聘等方面,允许学校自主设置岗位,自主确定用人计划,自主确定招考标准、内容和程序。通过“编制周转池”“固定岗+流动岗”“设置特聘岗位”等方式,吸引优秀人才从事职业教育工作,推动企业工程技术人员、高技能人才与职业学校教师双向流动。 (四)改善职业学校教学条件 各地要加强教育相关公共基础设施建设,汇聚各方资源建设一批集实习实训、社会培训、技术服务于一体的高水平实训基地。鼓励企业以设备捐赠、场所共享等方式支持和参与举办职业教育,并在企业落实社会责任报告中反映有关投入情况,受赠设备应按要求纳入学校资产管理、计入事业统计数据。产教融合型企业享受组合式激励政策可适当与企业相关投入挂钩。职业学校要按照达标要求,配齐配足图书、计算机、实训设施等,加快设备更新和管理,及时将新工艺、新技术、新设备引入教学,提高校内校企实训基地利用率。在满足学校基本办学条件的基础上,要对照有关标准和教学条件的基本要求,逐步改善专业教学条件。 (五)多渠道筹措办学经费 各地补齐办学条件缺口要优化整合存量资源,共享共用公共教育资源,确需财政增加投入的,坚持量力而行、尽力而为。地方发展改革部门要做好项目立项、审批等工作。职业学校要用足用好地方专项债券、预算内投资、外国政府贷款、国际金融组织贷款等政策资金,调整优化校内支出结构,在保障学校正常运转经费基础上,把支持学校发展的资金更多用于办学条件达标工作。鼓励各地探索社会力量多元投入机制,建立健全职业学校股份制、混合所有制办学的相关制度。在不新增地方政府隐性债务的前提下,支持职业学校利用经营收入与金融机构开展信贷业务合作,吸引更多社会资金流向职业教育,用于改善办学条件。 三、组织实施 (一)加强组织领导 各地要发挥地方党委教育工作领导小组作用,统筹规划辖区内职业学校建设发展,建立职业学校办学条件达标协调机制,成立达标工作专班,按照学校隶属关系,落实举办者主体责任,确保各项政策措施全面落实到位。 (二)制定工作方案 各地教育部门和人力资源社会保障部门按职责分别牵头,会商发展改革、财政、住房和城乡建设等部门,对照职业学校办学条件重点监测指标(附件1),在全面调研摸底的基础上,根据区域人口结构、经济发展基础和学校办学条件现状,制定达标工作实施方案(参考模板见附件2),明确工作目标、落实举措、进度安排、资金来源等,报请地方党委教育工作领导小组审议后,于2022年12月30日前报送教育部(各地技工学校达标工作实施方案报人力资源社会保障部)。 (三)强化政策保障 财政部、教育部在安排现代职业教育质量提升计划资金时,将各地达标工作作为重要考虑因素。国家发展改革委教育强国推进工程资金支持改善职业学校办学条件。各地要加快出台职业学校办学条件达标配套政策,有效配置土地、资金、编制等公共资源,为实现办学条件达标提供保障。各职业学校要用足用好相关政策,统筹资源,加大投入,确保按时完成办学条件达标工作。 (四)加强考核激励 教育部和人力资源社会保障部按职责分别牵头建立职业学校办学条件达标调度机制,通过中等职业学校管理信息系统、全国技工院校信息管理系统、高职院校人才培养状态数据采集与管理平台和实地抽检定期调度。国家将各地职业学校办学条件达标情况纳入省级人民政府履行教育职责评价和职业教育改革成效明显激励省份考核。地方将达标情况作为对市、县级党委和政府及其主要负责人进行考核、奖惩的重要依据。2023年起,每年对各地各校达标情况进行通报,各地工作成效作为国家新一轮职业教育改革项目遴选的重要依据。到2025年底仍不能达标的学校,要采取调减招生计划等措施。 附件:1.职业学校办学条件重点监测指标 2.职业学校办学条件达标工作实施方案(模板)


详细资料请索取:
联系人:郝经理电 话:13474529698
邮 箱:haoxb@jq123.net
Q Q: 34991410 天涯
扫码加微信